注意!11月7日10时起,这里将实施交通管制
2023-11-02 17:13:11 新消费 724观看
摘要 记者11月1日从陕西交通控股集团获悉为保障西安至兴平高速公路(G3023)改扩建工程顺利实施,确保高速公路通行安全,2023年11月7日10时至2025年9月30日西兴高速相关路段将实施交通管制。  其中封闭路段包括:西安至兴平高

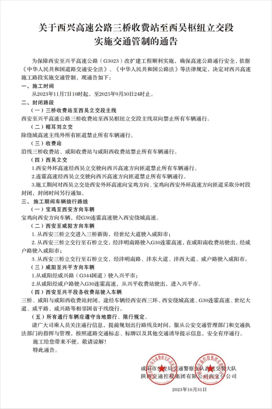
记者11月1日从陕西交通控股集团获悉为保障西安至兴平高速公路(G3023)改扩建工程顺利实施,确保高速公路通行安全,2023年11月7日10时至2025年9月30日西兴高速相关路段将实施交通管制。
U3q28资讯网——每日最新资讯28at.com

图片U3q28资讯网——每日最新资讯28at.com

图片U3q28资讯网——每日最新资讯28at.com

  其中封闭路段包括:西安至兴平高速公路三桥收费站至西吴枢纽立交段主线双向禁止所有车辆通行;除绕城高速主线外,帽耳刘立交所有匝道禁止所有车辆通行;沿线三桥收费站、咸阳收费站与咸阳西收费站禁止所有车辆通行;西安外环高速经西吴立交驶向西兴高速方向匝道禁止所有车辆通行;连霍高速经西吴立交驶向西兴高速方向匝道禁止所有车辆通行。施工期间对西吴立交处西安外环高速向宝鸡方向、宝鸡向西安外环高速方向匝道采取分时段封闭,封闭时间另行通知。U3q28资讯网——每日最新资讯28at.com

  施工期间U3q28资讯网——每日最新资讯28at.com

  车辆绕行路线如下:U3q28资讯网——每日最新资讯28at.com

  (一)宝鸡至西安方向车辆U3q28资讯网——每日最新资讯28at.com

  宝鸡向西安方向车辆,经G30连霍高速驶入西安绕城高速。U3q28资讯网——每日最新资讯28at.com

  (二)西安至咸阳方向车辆U3q28资讯网——每日最新资讯28at.com

  1.从西安三桥立交进入三桥新街,经世纪大道驶入咸阳市;U3q28资讯网——每日最新资讯28at.com

  2.从西安三桥立交行至石桥立交,经沣明南路驶入G30连霍高速,在咸阳南收费站驶出,经咸户路驶入咸阳市;U3q28资讯网——每日最新资讯28at.com

  3.从西安三桥立交行至石桥立交,经沣明南路、沣东大道、沣西大道、咸户路驶入咸阳市。U3q28资讯网——每日最新资讯28at.com

  (三)咸阳至兴平方向车辆U3q28资讯网——每日最新资讯28at.com

  1.从咸阳经咸兴路(G344国道)驶入兴平市;U3q28资讯网——每日最新资讯28at.com

  2.从咸阳经咸户路驶入G30连霍高速,从兴平收费站驶出,进入兴平市。U3q28资讯网——每日最新资讯28at.com

  (四)西安至兴平段各收费站驶入车辆U3q28资讯网——每日最新资讯28at.com

  三桥、咸阳与咸阳西收费站封闭,途经车辆经西安西三环、西安绕城高速、G30连霍高速、世纪大道、咸平路、咸兴路等相邻国省干线绕行。U3q28资讯网——每日最新资讯28at.com

  提醒广大司乘人员关注通行信息,提前规划出行路线及时间,服从公安交通管理部门和交通执法部门的指挥与管理,按照道路交通标志、标牌以及其他交通诱导提示信息,安全有序通行。U3q28资讯网——每日最新资讯28at.com

编辑:韦瑞娜U3q28资讯网——每日最新资讯28at.com

本文链接:http://www.28at.com/showinfo-102-5978-0.html注意!11月7日10时起,这里将实施交通管制

声明:本网页内容旨在传播知识,不代表本站观点,若有侵权等问题请及时与本网联系,我们将在第一时间删除处理。

显示全文

上一篇:11月,这些重要新规开始施行

下一篇:西安市新增70个“15分钟政务服务圈”建设示范点

最新热点